展览申办
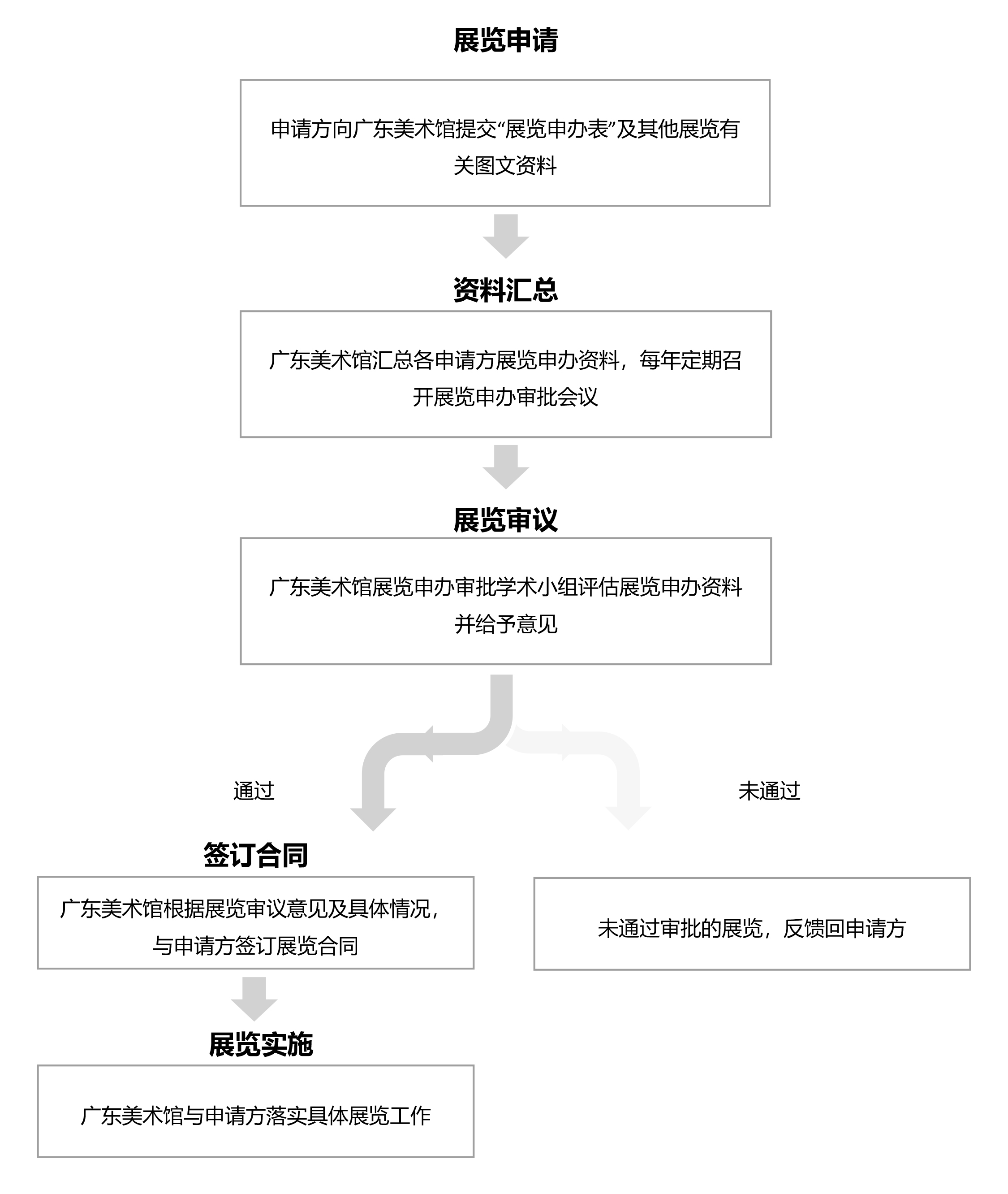
艺术家本人或办展单位向广东美术馆提出申请,先填写《申办展览审批表》,提交艺术家的艺术简历、展览介绍、展览策划方案以及拟办展览的全部资料(含作品图片、清单或画册)。
下载《申办展览审批表》申办审批流程
以上文件,经我馆学术委员会研究同意后,由我馆代表和申办展览方代表签订展览合同书。
邮寄地址:广东省广州市荔湾区白鹅潭南路19号广东美术馆办公室(请注明:申办展览)邮编510105
e-mail地址:exh.app@gdmoa.org(提交文件大小不超过5M)
请务必留下电子邮件、电话等联系方式,以方便我馆工作人员与贵方及时联系。
